有趣生活

当前位置:首页>职场>个人转让住房新规!3月1日起,这些事项统统实行告知承诺制!

个人转让住房新规!3月1日起,这些事项统统实行告知承诺制!

发布时间:2025-10-21阅读(1)

个人转让住房申报免征个税、个体户申报免征契税等情形,可以选择不用再报送相关证明材料了!国家税务总局公告2023年第2号明确,对6项税务证明事项实行告知承诺制,2023年3月1日起开始执行。

有些人对于这个新政策,不是十分明白,今天我们就结合相关解读,给大家简单聊一下关注比较多的几个问题:

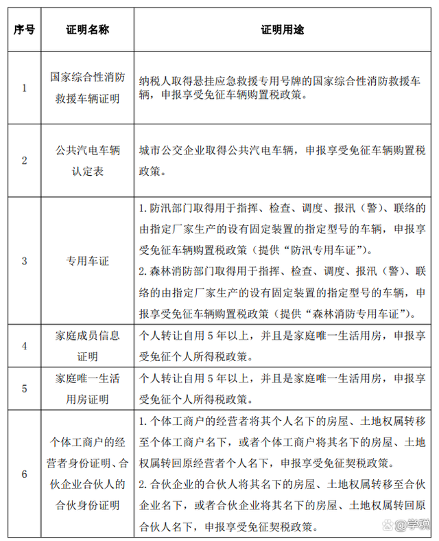
1、新增了哪些事项,相应的证明材料实行告知承诺制?

相关的税务证明事项目录可见下表,具体包括证明名称和证明用途,其中需要重点关注的是个人转让住房相关的家庭唯一生活用房证明、家庭成员信息证明,以及个体工商户经营者的身份证明等事项:

2、以后办理这些事项就不用报送证明材料了吗?我可以选择不适用承诺制办理吗?

这个事情是自愿选择的,办理这些事项的时候,可以选择填写承诺书,也可以选择提供所需的证明材料进行办理。

不过,选择告知承诺制办理相关事项,只需要在承诺书相应的位置勾选或简单填写一些必要的承诺内容,然后签字盖章就完事,可以大幅减少材料报送,节省办理时间。

3、申报免个税需要的家庭成员信息证明和家庭唯一生活用房证明实行告知承诺制,能给详细说下告知承诺书的具体内容吗?

告知承诺书主要有两部分,一部分是税务机关的告知事项,一部分是纳税人的承诺事项。

税务机关告知事项主要包括相关的证明义务和证明内容、承诺方式、法律责任等。纳税人则需要承诺自己符合办理相应事项的条件和要求。比如,个人转让住房想要申请免个税的优惠,就需要承诺这个房子是自用五年以上且是家庭唯一住房,相应的家庭成员信息真实、准确。

需要注意的是,税务机关会在事中、事后进行相应的监管和核查。如果在事中发现承诺跟实际情况不一致的,则会要求纳税人补充提供佐证资料再继续办理相关事项。

而如果在事后核查中发现承诺的事项跟真实情况不一致,纳税人则需要承担相应的法律责任。这些法律责任根据具体情形不同可能包括:限期改正、补税、缴纳滞纳金、罚款,涉及犯罪的还会被追究刑事责任。

4、听说这是第二批实行告知承诺制的事项了,能给说下第一批相关事项的具体情况吗?

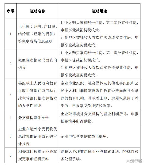
依据国家税务总局公告2021年第21号,2021年7月1日开始,已经有6项税务证明事项实行告知承诺制了,具体包含的事项如下表所示:

以上就是涉及告知承诺制的所有内容,希望大家喜欢。因为涉及个人转让住房相关的事项,很多人对于买卖普通二手房不知道需要交哪些税费,文章最后我们简单说一下:

严格意义上来讲,买卖普通二手房涉及税费分为买方和卖方,且不尽相同:其中卖方涉及增值税、附加税、个人所得税。

增值税一般满两年免税,不足两年需要缴纳5%的增值税,附加税跟着增值税的金额来,但有最高50%的减征优惠。

个人所得税一般满五且唯一,可以免税。否则按差额适用20%税率缴纳个税,或按房款1%-3%之间核定征收。

另外,根据国家税务总局公告2022年第21号,在2022年10月至2023年12月期间,出售自有住房并在现住房出售后1年内,在同一城市重新购买住房的,可申请退还出售现住房已缴纳的个税。

买方则主要涉及契税,契税税率一般是3%,购买家庭唯一住房的,90平及以下的减按1%征收,90平以上的减按1.5%征收。购买二套房的,除北上广深外,90平以下减按1%征收,90平以上的减按2%征收。

最后,以上内容仅供参考,不作为大家实际操作依据,如有不足,欢迎斧正。

欢迎分享转载→http://www.youqulife.com/read-583924.html

相关文章

    Copyright © 2024 有趣生活 All Rights Reserve吉ICP备19000289号-5 TXT地图HTML地图XML地图