有趣生活

当前位置:首页>职场> 个人银行账户进账5万以上会被税务局重点监控?终于有人说实话了

个人银行账户进账5万以上会被税务局重点监控?终于有人说实话了

发布时间:2025-10-21阅读( 16)

我们经常看到一些文章,言之凿凿的说:严查公转私、私转私,公转私超过5万、个人账户进账超5万,就会被税务局重点监控。这是真的吗?今天就给大家辟谣一下这个问题。

一、5万及以上交易确实会被监管,但不是税务局

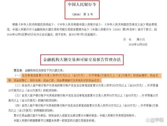
依据中国人民银行令2016年第3号,金融机构应当报告大额交易,而当日单笔或者累计交易5万以上,属于大额交易的情形之一。具体如下:

同时,根据银发〔2018〕163号,将第三方支付机构也纳入大额交易管理。其明确:自2019年1月1日起,非银行支付机构(比如微信、支付宝等)也需要对大额交易情况进行上报。

另外,中国人民银行、银保监会、证监会等三部门在2022年还联合发布过《金融机构客户尽职调查和客户身份资料及交易记录保存管理办法》,其中提及自然人客户办理单笔5万以上现金存取业务的,需要识别并核实身份,登记资金来源或用途。不过,改文件原计划于2022年3月1日施行,后因技术原因暂缓施行。

总结一下就是:现金交易5万及以上、公户转账(公转公、公转私)200万及以上、个人境内转账50万及以上、个人境外转账20万及以上,属于大额交易,金融机构及非银支付机构,需要按规定进行上报,跟税务局没啥直接关系。

至于个人银行账户进账5万以上会被税务局重点监控之类的言论,是将央行的大额交易管理,扣到了税务局稽查上面,这纯属于偷换概念

二、税务局并不能监控个人账户

根据征管法,税务机关想要查个人的银行信息,需经县以上税务局局长批准才行。也就是说,对于普通人的银行账户,并不是想查就能查的,更别提随时监控了。

三、企业和个人需要注意的涉税风险

前面讲的,无论是大额交易管理,还是个人账户监管,或是银税信息共享等等,对于普通企业和个人,并没有负面影响。但是如果想通过个人账户进行偷逃税款等违法行为,那结果可就不一样了。

有些上报信息会共享到税务部门,来查实有无涉税违法问题。对于通过个人银行账户收款且不申报纳税的行为,税务局是严查严打的。纵观税务局公开的一些税案,有不少企业因为利用个人账户隐匿收入,偷逃税款,被查被罚的。

尤其随着金税四期的上线,税收大数据的深入应用,“以数治税”全面到来,私户避税等违法行为,会更加容易被税务局发现端倪。

因此对于企业而言,我们建议:尽量避免频繁使用私户收款。虽然说,私户收款只要按规定做账和纳税申报并没事。但是频繁的利用私户收款,在一定程度上,容易引起税务局的关注。

同时,还需要格外注意,不要有以下4种行为:

1、公司的资金收付情况,与企业的正常经营情况不符。比如你一小卖部,动不动月流水几百上千万,明显不合理。

2、公户与特定个人银行账户频繁发生转账行为。比如,今天你用公户转给他200万,明天又200万,然后过了几天他转回来400万等等。

3、已经闲置很久的账户,突然启用,而且在短期内有大量的转账行为。

4、资金流向与经营不符。比如你一卖水果的,天天收到石化企业的转账,这个很难不引起税务局的注意。

而对于个人而言,一些高收入、高净值群体则需要注意:应税收入要及时进行纳税申报,做好税务上的合规工作。

最后,以上内容仅供学习和参考,不作为实际操作上的依据。

TAGS标签:   个人   银行   账户   进账   万以上   个人银行账户进账5万

Copyright © 2024 有趣生活 All Rights Reserve吉ICP备19000289号-5 TXT地图HTML地图XML地图