有趣生活

当前位置:首页>职场> 个税退税近5000到账!学会这4个小技巧,你也能多退几千块!

个税退税近5000到账!学会这4个小技巧,你也能多退几千块!

发布时间:2025-10-21阅读( 14)

预约并办理了3月1日的个税综合所得汇算清缴,将近5000的退税款已经到账。在这里分享4个关于个税能够退税的小技巧,也许你操作后,也能多退几千块。

一、填报专项附加扣除

有的人有符合条件的专项附加扣除,但是在个税的预扣预缴阶段,并没有填报和享受。这个时候,在办理汇算的时候,进行填报,就可以产生退税。

专项附加扣除的填报方法很简单,以2022年度新增的3岁以下婴幼儿照护费用为例:

首先,进入申报页面:办税→专项附加扣除填报→婴幼儿照护费用。

然后,选择2022年度为扣除年度,并提前准备好相关子女信息资料。

最后,根据实际情况填写子女信息,扣除比例等信息,选择申报方式为:综合所得年度自行申报

其它的专项附加扣除填报操作方式差不多,不一一列举了。需要注意的是,大病医疗只能在汇算清缴的时候进行扣除,所以如果你在2022年度发生过大病医疗支出,并满足相关条件,记得填报

另外,如果夫妻二人需要综合考虑专项附加扣除的分配情况,建议放在收入较高的一方进行扣除,操作得当,可以少交点个税。

附:2022年度可以享受的7项专项附加扣除标准及条件

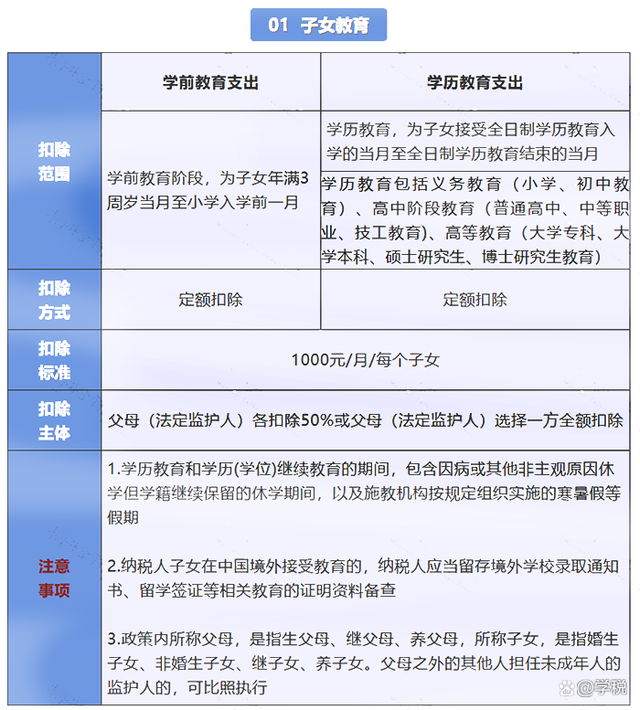
1、子女教育:家里有孩子上学的,无论是上幼儿园(不上也能扣)、上小学、上大学都行,每年定额可以抵扣12000元。具体如下:

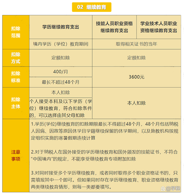
2、继续教育:分为学历继续教育、技能人员职业资格继续教育等,常见的比如考取了符合条件的证书,就可以按规定扣除。具体如下:

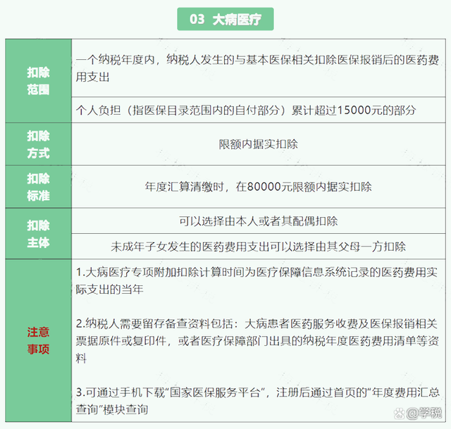
3、大病医疗:住院看病,且个人负担累计超过15000的部分。这个不太希望大家能够用上,但是万一发生了,记得填报。具体情况如下:

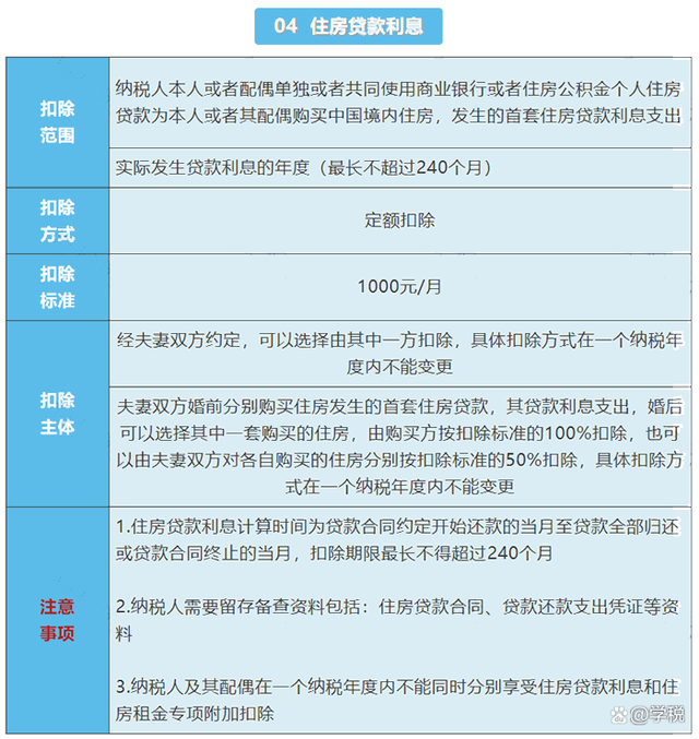
4、住房贷款利息:无论是商贷还是公积金贷款,只要满足首套房条件,都可以进行扣除,抵扣额度为每年12000元。具体详情可以参考下表:

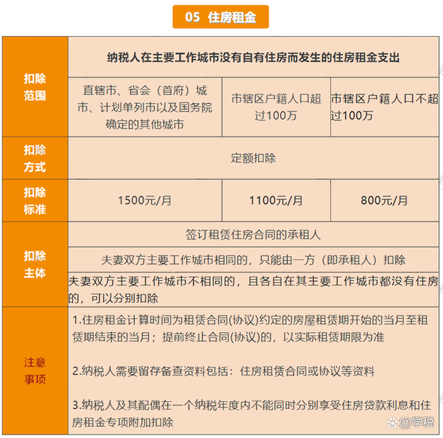
5、住房租金:这个大家用到的比较多,一般租房子就可以享受,前提条件是工作的地方没有自有住房。像省会一样的城市,每年可以抵扣18000元。详情如下:

需要注意的是:住房贷款利息和住房租金,二者不能同时享受。

6、赡养老人:父母年满60周岁以上,子女就可以享受,独生子女和非独生子女扣除标准不同,其中独生子女每年可以享受24000元的抵扣额。

7、婴幼儿照护:2022年新增的一项,家里有3岁以下宝宝的就可以享受,每年每个孩子可以抵扣12000元。

注意:专项附加扣除需要据实填写,符合规定的条件才能享受,切不可以虚假申报,否则涉及违法,一旦被查不仅需要补税,还可能会被罚款,并影响个人信用。

二、年终奖选择计税方式

2022年度,全年一次性奖金的计税方式仍旧可以选择单独计税,或并入综合所得。在特定的情况下,不同的计税方式,需要缴纳的税款大不相同。

抛开不同计税方式对应的复杂算法不谈,大家只需要记住:如果你有年终奖,一定单独计税和并入综合所得都试一下,哪种方式交税少,就选择哪个

实务中,有不少人因为换了一下年终奖的计税方式,就拿到了退税呢。

三、灵活就业人员,手动填报个人承担的社保费

对于灵活就业人员,或者自己缴纳五险一金的群体,自己缴纳的相关费用可以全部税前扣除,这个需要手动录入。

具体操作方法:在进行个税汇算的时候,“收入和税前扣除”里专项附加下有“基本养老保险”或者“基本医疗保险”。

然后右上角有个“新增”,根据实际情况分别填写缴纳的金额,选择缴纳的地点和缴纳的类型即可。

四、2022年度交费了个人养老金,不要忘了填报扣除

如果你在2022年度交了个人养老金,却一直没有在申报系统里进行填报,记得在汇算的时候填报上,能少交个税。

最后提醒大家:

1、并不是所有的人个税综合所得汇算都能退税,也有人需要补税,更多的人可能是不退不补。

关于个税综合所得汇算,为什么会有的人退税,有的需要补税,先前已经做了详细的说明,详见:个税汇算:为什么有人能退税好几万,而有人却需要补税好几千?

2、以上几个方法属于合法合规的方式,可以放心的使用。但是个税综合所得汇算填报的资料要保证真实、完整、准确,不要为了退税而进行虚假申报,税务局会查。

最后,每个人实际的情况不同,操作下来的结果也不同,以上内容仅供参考,不作为实际操作依据。

TAGS标签:   个税   退税   5000   到账   学会   个税退税近5000到

相关文章

Copyright © 2024 有趣生活 All Rights Reserve吉ICP备19000289号-5 TXT地图HTML地图XML地图