有趣生活

当前位置:首页>职场> 公司名下无车,私车公用加油费,修理费,过路费可以报销入账吗?

公司名下无车,私车公用加油费,修理费,过路费可以报销入账吗?

发布时间:2025-10-21阅读( 18)

有的公司名下并没有车,却有不少加油费,修理费,过路费发票,并进行了税前扣除,可能一时间没有什么问题,但是这等于给公司埋下了一枚定时**。税务稽查发现异常,等着公司就不仅仅是补缴税款那么简单了。

难道员工平时私车公用的这些加油费,修理费,过路费就不能报销入账了吗?

方法还是有的,听中睿百科慢慢给你说。

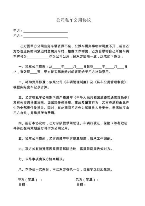
一、以公司名义买车

可以以公司名义买一辆车,或则将老板个人车过户到公司名下,这样做一方面购车费用可以进行一次性税前扣除(政策到2020年12月底),冲减当年的应纳税所得额,合法合规少交企业所得税;就算今年政策过期,无法享受一次性税前扣除,车辆可以进行折旧,除折旧费用外,像是车辆的加油费,保险费,年检费,修理费等都可以进行税前扣除。

二、与员工或者老板签订租车协议

如果公司不愿意买车,员工(或老板)又确实为公司业务使用自己的车辆,员工(或老板)就可以跟公司签订一份租车协议,这样所租用车辆产生的加油费,修理费,过路费就可以作为费用报销入账,但是车辆的固定费用,车船税,年检费,保险费是不可以报销入账的。租赁费,员工可以到税务部门申请代开,拿着代开的发票,这部分租赁费就可以合理入企业费用。

那么签订租车协议后,车主需要缴纳什么税呢?

1. 增值税。个人按租赁收入(不含税)3%缴纳,不超过500元的,免征;

2. 城建税和教育费附加

城建税市区按增值税税额7%缴纳,县城镇按5%缴纳,2019年1月1日至2021年12月31日,可享受减半征收优惠政策。

教育费附加税率为3%,地方教育费附加税率为2%,对于月销售额不超过10万元的免征教育费附加和地方教育费附加,月销售额超过10万元的,减半征收。

3、个人所得税

企业使用员工车辆,支付费用的方式不同,需要缴纳的个税也不同。如果双方没有签订租赁合同,费用实报实销,是需要计入“工资薪金”所得缴纳个税;如果签订租赁合同,向员工支付租赁费,则按照“财产租赁所得”20%税率缴纳个税。

4、印花税

租赁协议需要按租赁金额的0.1%缴纳印花税,这部分企业员工都需要缴纳,根据相关政策,2019年1月1日至2021年12月31日,可享受减半征收优惠政策。

举个例子:

王某与公司签订租车协议,月租赁为1500元/月,计算一下王某需要缴纳的税费 。

年不含税租金为1500*12/(1 3%)=17475.7元;

需要缴纳增值税=17475.72*3%=524.27元;

需要缴纳的城建税为524.27*7%*50%=18.35元;

需要缴纳的教育费附加为0;

需要缴纳的个税为{(17475.7-18.35-8.74)/12-800}*20%*12=1569.72元,

需要缴纳的印花税为17475.7*0.1%*50%=8.74元;

总共需要缴纳税费为524.27 18.35 1569.72 8.74=2121.08元。

对于一些企业,加油费也不是一笔小数,可以参考以上方法进行处理。签订租车协议算然员工需要缴纳税,需要**,但是员工不也多获得了一份租赁收入,对于企业,相关费用也可以合理进行税前扣除。

TAGS标签:   公司   名下   无车   私车   公用   公司名下无车,私车公

Copyright © 2024 有趣生活 All Rights Reserve吉ICP备19000289号-5 TXT地图HTML地图XML地图