有趣生活

当前位置:首页>生活>深圳一电子厂入职考数理化 电子厂入职有什么要求

深圳一电子厂入职考数理化 电子厂入职有什么要求

发布时间:2025-10-28阅读(1)

数理化相比是很多人上学时的噩梦,本来以为上班就不用考这些的,但是没想要深圳有一电子厂入职考试就是考数理化的,这是真的吗?一般来说电子厂入职都会有什么要求?

深圳一电子厂入职考数理化

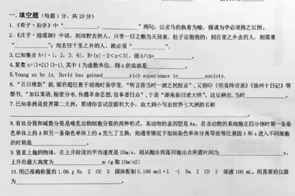
近日,网上流传一张深圳某电子厂2023入职综合能力测试题(普工),试卷内容不仅包含数理化,还囊括了文言文《庄子》《荀子》、英语等。

2月13日,上记者以应聘者身份致电该厂,相关负责人称,(对测试题)别太在意,“没什么用,都是瞎扯淡的。”

一个电子厂的普通员工入职综合能力测试,如今都卷到需要掌握数理化、文言文等知识吗?2月13日,上游新闻记者从网传的这份试卷上看到,试卷的填空题有10分,不仅包含数学、物理、化学、生物,还包括了历史、文言文、英文填空等,网友看后直呼太难不会答。

其中,选择题15分,与劳动合同内容相关;问答题70分,与是否服从工作安排和工作纪律有关。

上述综合测试题考这些内容对工厂用工有用吗? 13日上午,上游新闻记者以应聘者身份致电该电子厂求证,相关负责人回应称:“没什么用,都是瞎扯*的。”对方还表示:“现在如果工厂用人的话,就是说一定你要过来上手实践,看实践能力,看你的工作能力。那些题有什么用?没有什么大用处。所以别太在意那些题,咱们要招的是能做点活的(员工)。”

电子厂入职有什么要求

1.年龄

大家都知道,现在社会上的工作都是不允许使用童工的,所以说想要到电子厂工作,必须要年满18周岁,这个是一个非常硬性的条件。除此之外,对于年龄的上限,也有一定的要求,因为电子厂这个工作要的就是大家的精神和耐力,对于年纪比较大的人来说,可能精神就不太好,而且工作效率也不高,为了能够保障工厂每天的产量,所以必须要找一些经历比较旺盛的年轻人。

2.身体条件

这里所指的身体条件,其实也就是身体没有重大的疾病,尤其是传染病,因为大家到工厂上班,就像是上学一样,这是一个非常大的环境,大家平时生活吃住都在一起,如果有疾病的话,可能会出现大面积感染的状况,那这样就不太好了。

另外,对于一些有心脏病或者是其他病的人,也是不能够参与的,毕竟很容易出现事故,所以说工厂就会设定在进场之前进行体检,从而筛选掉一部分不符合的人。 

电子厂入职要体检吗

电子厂体检,一般要进行外科检查、血常规、尿常规、大便常规、心电图、腹部B超、肝功能等一系列的检查。进入一个公司重点关注的体检项目,是心电图、肝功能,因为要确保员工没有心脑血管等重大疾病和肝炎,以免在工作的过程中,出现意外伤亡,或者是出现传染性的疾病,都不利于公司的发展。另外,一些特殊部门的工作,比如需要视力、心理素质较好的员工,也需要通过视力测试和血压等方面的检查,确保员工的硬性条件。

电子厂是干什么工作的

电子厂顾名思义就是生产电子产品的工厂或者多为加工厂,电子产品包括手机,电脑,小型机器人,耳机等。这些产品在人的生活中已经密不可分,所以电子产品的需求量也很大。电子厂工作一般比较简单,会有人教和培训,员工一般从事电子配件的生产、加工、销售等工作。在电子厂里面工作,绝大部分都是流水线式的工作,机器到处可见,但是这些都是有规律的,都会放置在指定的位置上。


欢迎分享转载→http://www.youqulife.com/read-708058.html

相关文章

    Copyright © 2024 有趣生活 All Rights Reserve吉ICP备19000289号-5 TXT地图HTML地图XML地图