有趣生活

当前位置:首页>生活> 上海一小学某班级因流感停课4天 流感高发季节是几月份

上海一小学某班级因流感停课4天 流感高发季节是几月份

发布时间:2025-10-28阅读( 21)

近日温度忽上忽下挺容易感冒的,上海就有一小学的一班级因流感停课4天,这是怎么一回事?流感的高发时期一般是在几月份?

上海一小学某班级因流感停课4天

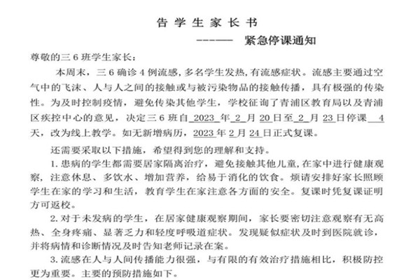
近日,网上流传出一则《告学生家长书——紧急停课通知》 网络图近日,网上流传出一则《告学生家长书——紧急停课通知》。该通知称:周末,三6班确诊4例流感,多名学生发热,有流感症状。流感主要通过空气中的飞沫、人与人之间的接触或与被污染物品的接触传播,具有极强的传染性。为及时控制疫情,避免传染其他学生,学校征询了青浦区教育局以及青浦区疾控中心的意见,决定三6班自2023年2月20日至2月23日停课4天,改为线上教学。如无新增病历,2023年2月24日正式复课。网传的这份通知发布者落款为上海市青浦区逸夫小学,发布日期为2023年2月19日。

青浦区教育局证实此通知属实,并表示学生们患的是甲流,并非新冠。如今正是春季传染病多发季节,甲流、诺如病毒等易在学生中流传。

2月21日,据“上海发布”微信公号消息,市疾控中心介绍,幼儿园、学校是人员集中、密度比较大的场所之一,有限的教室空间、学生间玩耍嬉戏互相接触频繁等,都极易造成病原的传播。一旦没有及时采取控制措施,更是极易造成传染病聚集性疫情。开学季到来,往往也是春季传染病高发期,家长、学校、孩子们不能松懈。

“上海发布”列举了五种常见春季传染病,包括新冠、流感、猩红热、手足口病、病毒性腹泻。

文章介绍,流感是由流感病毒引起的急性呼吸道传染病,具有很强的传染性。潜伏期:1-3天。常见的临床表现:发热、头痛、流涕、咽痛、干咳、全身肌肉、关节酸痛不适等,发热一般持续3-4天。

目前,引起流感季节性流行的病毒是甲型流感病毒中的H1N1、H3N2亚型和乙型流感病毒中的Victoria和Yamagata系。

本市流感的流行期是12月至次年的3月,暴发疫情主要集中发生在冬春季节,且本市多数聚集性疫情发生在学校和幼托机构。

流感防御

(1)学生们和老师们应保持良好的呼吸道卫生习惯咳嗽或打喷嚏时,用纸巾、手肘等遮住口鼻。

勤洗手,尽量避免用手触摸眼睛、鼻或口。

均衡饮食,适量运动,保证充足休息。

避免近距离接触流感样症状(发热≥38°,伴咳嗽或咽痛)的患者。

流感流行季节,尽量减少去人群聚集场所。

一旦出现流感样症状,应居家休息,进行健康观察,不带病上班、上课,接触家庭成员时戴口罩,减少疾病传播。

病情如出现进行性加重,尽快前往医院就诊,患者及陪护人员要戴口罩,避免交叉感染。

(2)学校应做好晨检,做好隔离与通风

加强校内晨检和全日观察。

对于出现发热、咳嗽、咽痛等流感样症状的学生,应及时居家,并严格按照复课标准返校。

加强教室、楼道的开窗通风,每天2-3次,每次20-30分钟。

如近期有班级发生聚集性疫情,学校应取消所有集体活动。

(3)接种流感疫苗是预防和控制流感最有效的措施由于流感疫苗所含成分会因当年流行优势株的不同而有所变化,所以每年都需要接种当年度的流感疫苗。

进行流感疫苗预防接种,可以降低接种者感染流感的风险或者减轻流感症状。幼托机构、中小学校的教师和学生是优先推荐接种流感疫苗的人群。

最后划重点:患流感后,如发现病情加重,应及时就医,在医生的指导下使用抗流感病毒药物,早期尤其是发病48小时之内,用抗流感病毒药物能显著降低流感重症和死亡的发生率。

流感高发季节是几月份

流感高发季节一般是冬春两季,一般在冬天的11~12月份,在第2年春天的2~3月份。流感是有一定的规律的,一般三五年小流行,**会造成一次大的流行。在冬春季节,天气寒冷干燥,由于不爱开窗通风,空气不流通,有一个人被流感病毒侵袭就会传染给周围其他人群。流感高发期要少去人群密集的场所,为了预防流感的发生,在高发期到来之前可注射流感疫苗。

流感和普通感冒的区别

1、从致病源上讲,流感是由流感病毒所导致的传染性疾病,而普通感冒主要是鼻病毒或者冠状病毒引起的上呼吸道感染;

2、从传染性讲,流感具有传染性,而普通感冒没有传染性;

3、从发热的临床表现讲,流感患者往往都是一开始就出现高热,体温39℃、40℃,甚至更高,伴有全身比较严重的中毒症状,如胸闷、心悸。如流感患者有基础性疾病,会出现全身症状的加重。而感冒往往就是中低发热,全身症状比较轻;

4、从病程上讲,流感的病程往往时间更长,3-7天,普通感冒一般是1-3天;

5、在治疗措施上讲,流感的治疗需要针对流感的抗病毒药物,包括奥司他韦、扎那米韦等,如果出现合并症要给予积极治疗。

而普通感冒通过休息、对症治疗,往往能够得到痊愈。

流感症状主要表现有哪些

流感症状主要表现有全身肌肉酸痛、呕吐、高热不退、全身毒血症等。

1、全身肌肉酸痛:患有流感时如果是单纯型的,通常会导致患者头痛、头晕、身体高热,伴有食欲减退,造成全身肌肉酸痛等不适症状。

2、呕吐:如果是胃肠型流感,会导致患者反复呕吐以及腹痛、腹泻等不适症状。

3、高热不退:得了流感诱发肺部炎症感染时,会引起患者高热不退,伴有气急以及呼吸衰竭等不适症状。

4、全身毒血症:当流感病情加重时,有可能引起全身毒血症的表现,导致患者高热,诱发神经、心血管等系统损伤。


TAGS标签:   上海   小学   班级   流感   停课   上海一小学某班级因流

相关文章

Copyright © 2024 有趣生活 All Rights Reserve吉ICP备19000289号-5 TXT地图HTML地图XML地图