有趣生活

当前位置:首页>生活>电气火灾如何紧急处置

电气火灾如何紧急处置

发布时间:2025-10-28阅读(0)

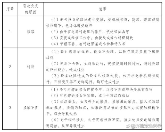
引起电气设备发热及发生电气火灾的原因主要是短路、过载、接触不良,具体见表。

电气火灾发生的原因

电气火灾

1.电火警发生时的处理
(www.ws46.coM)

发生电火警时,最重要的是必须首先切断电源后救火,并及时报警。应选用二氧化碳灭火剂、1211灭火剂或黄沙灭火,但应注意不要将二氧化碳喷射到人体的皮肤和脸上,以防冻伤和窒息。在没有确知电源已被切断时,决不允许用水或普通灭火器来灭火,因为万一电源没被切断,就会有触电的危险。

电气火灾

2.电气灭火的注意事项

(1)为了避免触电,人体与带电体之间应保持足够的安全距离。(2)对架空线路等设备灭火时,要防止导线断落伤人。(3)电气设备发生接地时,室内扑救人员不得进入距故障点4m以内,室外扑救人员不得接近故障点8m以内距离。

电气灭火

欢迎分享转载→http://www.youqulife.com/read-750386.html

相关文章

    Copyright © 2024 有趣生活 All Rights Reserve吉ICP备19000289号-5 TXT地图HTML地图XML地图