有趣生活

当前位置:首页>生活>电气触电事故如何紧急处置

电气触电事故如何紧急处置

发布时间:2025-10-28阅读(0)

因人体接触或接近带电体,所引起的局部受伤或死亡的现象称为触电。

触电事故

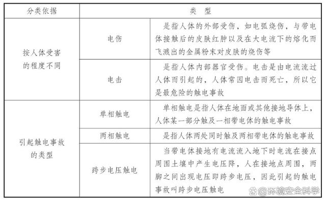
1.触电事故的类型

触电事故的类型见表。

触电事故的类型

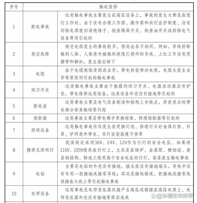
2.常见的电气设备触电事故

电气设备的种类很多,发生触电事故的情况是各种各样的,这里只把常见的、多发性的电气设备触电事故归纳见表。

常见的电器设备触电事故

触电事故

3.常见的触电原因

(1)违章冒险。如在严禁带电操作的情况下操作,而冒险在无必要保护措施下带电操作,结果是触电受伤或死亡。(2)缺乏电气知识。如在防爆区使用一般的电气设备,当电气设备开关时产生火花,而发生爆炸。又如发现有人触电时,不是及时切断电源或用绝缘物使触电者脱离电器电源,而是用手去拉触电者等。(3)输电线或用电设备的绝缘损坏。当人体无意触着因绝缘或带电金属时,就会触电。电压对人体的影响及可接近的最小距离见表。

电压对人体的影响及可接近的最小距离

4.触电的紧急救护

当进行触电急救时,要求动作迅速,使用正确救护方法,切不可惊慌失措、束手无策。(1)触电者急救。凡遇到有人触电,必须用最快的方法使触电者脱离电源,千万不能赤手空拳拉还未脱离电源的触电者,另外,在触电解救中,还应注意高处的触电者坠落受伤。(2)紧急救护。在触电者脱离电源后,应立即进行现场紧急救护工作,并及时报告医院,千万不能将触电者抬来抬去,应将他抬到空气流通、温度适宜的地方休息,更不可盲目地给假死者注射强心针。(www.ws46.Com)

触电急救

欢迎分享转载→http://www.youqulife.com/read-750389.html

相关文章

    Copyright © 2024 有趣生活 All Rights Reserve吉ICP备19000289号-5 TXT地图HTML地图XML地图