有趣生活

当前位置:首页>生活>(一)地下采矿方法的分类及其适用条件

(一)地下采矿方法的分类及其适用条件

发布时间:2025-10-28阅读(1)

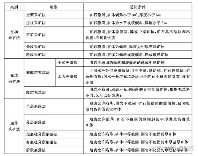
根据回采的管理方法不同,将金属、非金属地下矿山的采矿方法划分为三大类,即空场采矿法、充填采矿法和崩落采矿法。

采矿

(1)空场采矿法。将矿块划分为矿房和矿柱,分两步回采,即先采矿房后采矿柱,以围岩本身的强度及矿柱来支撑采空区的顶板。因此,矿体和围岩稳固是其应用的基本条件。

采矿

(2)充填采矿法。分两步回采,第一步回采时,随回采工作面的推进,用充填材料填充采空区,防止矿岩冒落。因此不论矿岩是否稳固均可以采用。

采矿

(3)崩落采矿法。为了一步回采,随回采工作面的推进,同时崩落围岩并充满采空区,达到控制和管理地压的目的。即使围岩不稳固,也可以采用这种方法。

采矿

不同的采矿方法除满足其基本条件外,还必须依据矿体的分布状况和开采技术条件,派生出各种不同的采矿方法,详见表5-2。

表5-2 地下矿山采矿方法的分类及其适用

此外,溶浸采矿法在金属矿山,如铀矿、金矿和铜矿有比较广泛的应用,在锌、锡和镍矿中也有应用。

欢迎分享转载→http://www.youqulife.com/read-750567.html

相关文章

    Copyright © 2024 有趣生活 All Rights Reserve吉ICP备19000289号-5 TXT地图HTML地图XML地图