有趣生活

当前位置:首页>生活>二、地下矿床开拓技术

二、地下矿床开拓技术

发布时间:2025-10-28阅读(1)

(一)矿床开拓系统

为了开发地下矿床,首先需要从地表向地下掘进一系列井巷通达矿体,使地表与矿床之间形成完整的运输、提升、通风、排水、行人、供电、供水等生产系统,这些井巷的开掘工作称为矿床开拓。为开拓矿床而掘进的井巷称开拓井巷,所有的开拓井巷在空间的布置体系就构成了该矿床的开拓系统。

开拓井巷分为主要开拓井巷和辅助开拓井巷。凡属主要运输、提升矿石和矿内通风的井巷,均为主要开拓井巷;采矿时仅起辅助作用的井巷称为辅助井巷,如通风井、充填巷道、专用安全出口、水泵站积水仓等。

(二)矿床开拓方法和安全要求

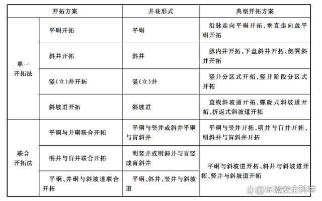
根据主要开拓巷道形式的不同,矿床开拓可分为平硐、竖井、斜井、斜坡道和联合开拓五大类。按井巷与矿床的相对位置可分为下盘开拓、上盘开拓和侧翼开拓。矿床开拓方法分类见表5-1。

表5-1 矿床开拓方法分类

1.平硐开拓

平硐开拓适用于开采赋存于侵蚀基准面以上山体内的矿体,具有建设速度快、简便经济、安全可靠和管理方便等特点。根据平硐与矿体的相对位置,平硐开拓有沿矿体走向(沿脉)布置和垂直矿体走向(穿脉)布置两种方案。一般布置在下盘围岩,主平硐长度较短和工业场地开阔的地方。

地下矿床平硐开拓

平硐是行人、设备材料运输、矿渣运输和管线排水等设施的通道,同时还是矿井通风的主要巷道。因此,平硐必须设有人行道、排水沟、躲避硐室和各种管线铺设的空间,以满足安全和实现多种功能的需要。主平硐运输可以是有轨的,也可以是无轨的,有轨运输又分为单轨和双轨两种。无轨运输一般用单车道布置,其中设有错车场。平硐运输坡度为3‰~4‰重车下坡。

2.竖井开拓

地下矿山竖井开拓

当矿体埋藏在地表以下,倾角大于45°或倾角小于45°而埋藏较深的矿体,常采用竖井开拓。当开采深度超过800m,年产量80万吨以上时,无论矿床倾角如何,都应优先考虑竖井开拓。按竖井与矿体的相对位置,竖井开拓可分为下盘竖井、上盘竖井、侧翼竖井和穿过矿体(矿脉)竖井四种布置方案。竖井按提升容器可分为罐笼井、箕斗井和混合井;按用途可分为主井和副井。

3.斜井开拓

斜井开拓适用于开采倾斜或缓倾斜矿体,特别适用于开采埋藏较浅的倾角为20°~40°的层状矿体。该法具有施工简便、投产快、工程量少和投资小等优点,在中、小型矿山应用较为广泛。斜井井筒的倾角根据矿体分布、矿山规模和使用的提升设备确定,一般不大于45°。

地下矿山斜井开拓

按斜井和矿体的相对位置,通常有脉内斜井开拓、下盘脉外斜井开拓、侧翼斜井开拓三种开拓方式。

4.斜坡道开拓

斜坡道开拓是采用无轨运输方式的开拓方法。采场与地表通过斜坡道直接连通,矿石、矿渣可用无轨运输设备直接由采场运至地面,人员、材料和设备等可通过斜坡道上下运输,十分方便,从而简化了采矿工序。

地下矿山斜坡道开拓

目前国内不少小矿山采用拖拉机和农用汽车运输铁矿石时,一般也采用简易的斜坡道开拓。斜坡道的宽度和高度根据运输设备确定,一般多为3m×3m~4m×5.5m。坡度一般为10%~15%。其运输路线布置有直线、折返和螺旋式三种,一般直线式和折返式斜坡道使用较多。

5.联合开拓

用上述任意两种或两种以上的方法对矿床进行开拓称为联合开拓法。它取决于矿体赋存条件、地形特征、勘探程度、开采深度、机械化程度等因素。

常用的联合开拓法有平硐竖井(明井或暗井)、平硐斜井(明井或暗井)、斜坡道竖井、斜坡道斜井、平硐斜坡道,以及平硐、竖井或斜井与斜坡道联合开拓等。

地下开采矿山的各种掘进方法及安全要求,具体参见第一章第三节“井巷掘进方法及安全知识”相关内容。

欢迎分享转载→http://www.youqulife.com/read-750583.html

相关文章

    Copyright © 2024 有趣生活 All Rights Reserve吉ICP备19000289号-5 TXT地图HTML地图XML地图