有趣生活

当前位置:首页>生活>污泥稳定化技术——污泥稳定化技术概述

污泥稳定化技术——污泥稳定化技术概述

发布时间:2025-10-28阅读(1)

根据《城镇污水处理厂污染物排放标准》(GB 18918-2002) 的规定: 城镇污水处理厂的污泥应进行稳定化处理。

污泥稳定化

污水污泥中有机物的含量通常在50%以上,若不进行稳定化处理,极易腐败并产生恶臭。目前常用的稳定化工艺有好氧消化、厌氧消化、好氧堆肥、干化稳定和碱法稳定等。

污泥堆肥

好氧消化、厌氧消化和好氧堆肥这三种方式是利用微生物将污泥中的有机组分转化成稳定的最终产物;碱法稳定是通过添加化学药剂来达到污泥稳定化,如投加石灰等,但是通过碱法稳定,污泥pH值会逐渐下降,微生物逐渐恢复活性,最终使污泥再度失去稳定性;干化稳定则是通过高温杀死微生物,低含水率也能使污泥稳定。

污泥厌氧消化

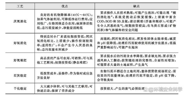
针对具体工程实践,选择污泥稳定化工艺时,需要考虑的重要影响因素是后续污泥处置方式。表4-1列出了几种污泥稳定化工艺的衰减效果,表4-2列出了几种污泥稳定化工艺的优缺点,从两个表的比较可以看出,对稳定化要求越高,所需要的投资和运行费用也相对较高。

(www.ws46.Com)

表4-1 几种污泥稳定化工艺的衰减效果

为了选择污泥稳定化工艺及优化工艺运行,需要确立评价污泥稳定程度的一系列参数和指标体系。该评价指标应该可以正确反映污泥的稳定程度,并具有测定简单.经济、重现性好等特点。由于污泥生物稳定过程是一个逐步完成的过程,因此在实践中不会存在具有明确临界值的参数指标。

因此,一些常用的评价污泥稳定程度的参数指标值也仅具有相对意义。尽管目前通过查阅文献,可获得污泥稳定的评价参数有50余个,但只有为数不多的具有真正的实用价值。这种现实状况的客观存在给污泥稳定工艺的设计和运行带来相当大的不便。由于在污泥厌氧消化和好氧稳定过程中,微生物对有机物的降解途径、最终产物的能量水平、污泥进一步堆置时的介质变化等都不同,因此评价污泥稳定化程度的指标和参数必须与所采用的污泥稳定工艺及运行方式结合起来考虑。

表4-2 几种污泥稳定化工艺比较

目前,污泥稳定化评价体系并没有统一的规定,但随着污泥处置尤其是污泥土地利用要求的不断提高,对污泥稳定化处理的要求也必将日益正规和严格。

污泥生物稳定程度常用的评价指标和参数参见表4-3。

表4-3评价污泥稳定程度常用的指标和参

欢迎分享转载→http://www.youqulife.com/read-750648.html

相关文章

    Copyright © 2024 有趣生活 All Rights Reserve吉ICP备19000289号-5 TXT地图HTML地图XML地图