有趣生活

当前位置:首页>生活>环境矿物材料——第一章 绪论

环境矿物材料——第一章 绪论

发布时间:2025-10-28阅读(1)

1.环境矿物材料的定义和分类

1.1环境矿物材料的发展过程

a.最早:1992年第29届国际地质大会提出“环境矿物学”

b.它是研究天然矿物与地球表面各个圈层之间交互作用及其反映自然演变、防治生态破坏、净化环境污染及参与生物作用的科学

c.叶大年在回顾人类利用矿物的历史时,提出环境矿物学是矿物学几个发展阶段中的必然产物

d.1999年4月在中国地质学会矿物学专业委员会设立环境矿物学分会(www.wS46.com)

e.2004年3月在中国矿物岩石地球化学学会成立环境矿物学专业委员会

f.90年代初,日本学者山本良一教授提出了“环境材料”的概念

g.环境材料:是指同时具有实用性能和最佳环境协调性的材料,并非指一种具体的材料,而是一大类考虑到资源、能源和生态问题的材料的总称,或者说是以环境协调和环境保护的思想指导下的进行设计、加工和使用的材料。

h.涉及环境保护和人体健康的矿物学研究已发展成独立的分支学科,即环境矿物材料学

2016年12月10日中国科协批准成立中国硅酸盐学会矿物材料分会,标志着矿物材料特别是环境矿物材料的发展进入一个新的时期

1.2 环境矿物材料的定义和基本特征

(1)定义

a.由矿物及其改性产物组成的与生态环境具有良好协调性或直接具有防治污染和修复环境功能一类矿物材料

b.它既是矿物材料,又是环境材料

c.是两者的交集,是环境保护观念指导下开发的矿物材料或是矿物材料环境功能的延伸

d.它是环境矿物学的重要研究内容之一,是利用天然(或改性)矿物有效治理固(土壤)、液、气三类污染物的环境工程技术。

(2)基本特征

a.材料本身是以天然矿物或岩石为主要原料

b.材料具有环境协调性或具有环境修复和污染治理功能

c.具有良好的环境污染净化能力

1.3 环境矿物材料的分类

有2种分类依据:特点、用途,各分为4类

(1)根据环境矿物材料的特点,分为如下四大类型

天然环境矿物材料:能够直接利用其物理、化学性质用作环境治理与修复的矿物(或岩石)功能材料,如一些膨润土、沸石、珍珠岩、硅藻土、蛭石等

沸石

改性环境矿物材料:指将矿物或岩石进行超细、超纯、改型、改性等加工改造后用作环境治理或修复的矿物(或岩石)功能材料,如超细石英粉、云母粉、高纯超细的高能石墨乳、改性膨润土、沸石等

云母粉

复合及合成环境矿物材料:指以一种或数种天然矿物或岩石为主要原料,与其他有机和无机材料按适当配比进行烧结、胶凝、粘结、胶连等复合或合成加工改造所获得的用于环境修复的功能材料,如岩棉、活性炭、陶粒等

活性炭

工业废弃物:指选矿尾矿、煤矸石、石棉尾矿;火力发电厂排出的粉煤灰;冶炼产生的废钢渣;化学工业排出的电石渣、硫酸渣、赤泥等一类材料

赤泥

(2)根据环境矿物材料的用途,分为如下四大类型

治理大气污染的矿物材料:中和作用(烟气脱硫、石灰石、方解石、生石灰、方镁石、水镁石)、吸附作用(黏土矿物、沸石以及改性后的多孔状物质可作有害气体的吸附剂)

治理水污染的矿物材料(有3类):

1)过滤用矿物材料

2)控制水体pH值的矿物

3)利用矿物材料的其他性质处理污水

过滤用矿物材料:凡在水中稳定,即不溶解、不电离、不与水发生反应,并保持中性的矿物均可作过滤材料。常用的有石英、尖晶石、石榴石、多孔SiO2、硅藻土等,板柱状矿物和片状矿物不宜单独作过滤用矿物材料

尖晶石

控制水体pH值的矿物:能与水体中的H 或OH-发生反应并消耗之的矿物,可起到调节水体pH值的作用。方解石、白云石、石灰乳、水镁石、方镁石、橄榄石、蛇纹石、长石等矿物可处理酸性水,石英等酸性矿物可处理碱性水

水镁石

利用矿物材料的其他性质处理污水:

1)利用矿物的荷电性,与水体中具异号电荷的污染物作用产生凝聚,消除污染(高岭石、蒙脱石)

蒙脱石

2)具有良好的吸附性和离子交换性,可用于清除废水中的NH4 、PO43-和重金属离子Hg2 、Cd2 、Pb2 等(凹凸棒石、坡缕石、海泡石)

凹凸棒石

3)具有脱色和去除部分无机离子(磁铁矿可去除废水中的颜色、悬浮物和铁、铝等)

土壤修复用矿物材料:用于固定、降解和去除土壤环境中的重金属和有机污染物(黏土矿物、铁氧化物、磷石灰、活性炭),磷酸盐、碳酸盐和硅酸盐材料是常见土壤重金属修复稳定化材料,常单独使用或几种材料联合使用

处理放射性污染的矿物材料:可用于吸附、过滤放射性气体和空气中具放射性的尘埃(石棉、玻璃纤维、人造有机纤维以及某些高吸气性矿物;沸石等可净化被放射性物质污染的水体;软锰矿对放射性元素也有强的吸附作用。矿物固化法处理放射性废渣,“固化”包括对放射性元素的永久性吸附、包裹或经反应生成安全性固体物质。

2.环境矿物材料的应用现状及发展趋势

2.1应用现状(污染物净化和资源化)

在污染物净化方面:

a.利用具有孔状结构的如坡缕石和海泡石等处理有机废水

b.利用具有片状结构、良好的分子交换性和强吸附性的如蛭石,作土壤改良剂和重金属污染废水的处理介质

c.利用比表面积大、离子交换性高及吸附性能优良的有蒙脱石、凹凸棒土、沸石等,用来处理生活废水、工业废水,去除废水中的重金属离子 、有机污染物及磷酸根离子等

d.利用经表面改性的黏土矿物材料处理固体垃圾,可防止二次污染。

e.利用膨胀石墨治理大气污染和海洋油类污染。

f.利用吸附性强、比表面积大的膨润土、海泡石、坡缕石、高岭土等作为吸附过滤材料,清洁空气,处理臭气、毒气之类的有害气体

g.利用环境矿物材料如天然沸石、海泡石、蒙脱石、坡缕石等,在国防工业、核工业、航天工业中治理放射性污染、防毒、防辐射等。

h.利用具有体轻、热导率小、耐高温、吸音等特点的沸石、硅藻土、膨胀珍珠岩、蛭石、浮石、海泡石等非金属矿,生产安全健康型生态建材。

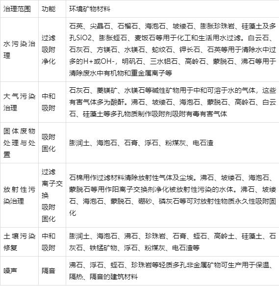
环境矿物材料在环境治理中应用一览表

在资源化应用方面:

a.大多数工业废渣为可利用的二次资源,如炉渣、粉煤灰、等,其矿物组成绝大部分是非金属矿物

b.从矿山废弃物中回收有用组分,不仅可以减少废弃物的数量,而且可以获得更多的有用矿物组分,进行资源化利用

c.生产农业用肥,在粒化高炉矿渣中含有大量的可溶性硅酸盐,容易被植物吸收利用,磨细后可作为农业肥施用。钢渣可被用于制备磷肥、硅肥和钙镁磷肥,还可以作为酸性土壤改良剂。

2.2发展趋势

a.环境矿物材料的结构与性能数据库构建

b.新型多功能环境矿物材料的开发

c.环境矿物材料的造粒和再生循环利用研究

d.环境矿物材料改性和污染物去除基础理论研究

e.拓展与其他方法的联用

f.加强环境矿物材料的应用研究

思考题

1.请简述环境矿物材料的由来。

2.请说明环境矿物材料的基本特征。

3.何为环境矿物材料?请举例说明常见的环境矿物材料及其潜在可利用性

5.与其他环境材料相比,环境矿物材料在环境治理领域的优势有哪些?

6.概述环境矿物材料的应用现状。

7.你认为环境矿物材料在污水处理中的应用需要考虑哪些因素?

8.概述环境矿物材料的发展趋势。

9.简述环境矿物材料的结构与性能数据库构建的必要性。

欢迎分享转载→http://www.youqulife.com/read-750979.html

相关文章

    Copyright © 2024 有趣生活 All Rights Reserve吉ICP备19000289号-5 TXT地图HTML地图XML地图