有趣生活

当前位置:首页>生活> 铝冶金环保及其资源综合利用——氧化铝生产方法

铝冶金环保及其资源综合利用——氧化铝生产方法

发布时间:2025-10-28阅读( 26)

氧化铝生产方法可归纳为四类,即碱法、酸法、酸碱联合法与热法。

氧化铝

碱法是工业上生产氧化铝的主要方法,包括拜耳法、烧结法和联合法。

烧结法:适于处理高硅的低品位矿石,要求A/S为3~5。

拜耳法:适于处理高铝、低硅矿石,一般要求A/S>7。

联合法:适于处理中等品位的铝土矿,一般要求A/S为5~7。

A 拜耳法

拜耳法生产氧化铝的基本流程

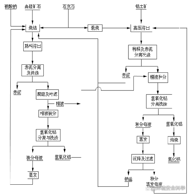
B 烧结法

碱石灰烧结法生产氧化铝的基本流程

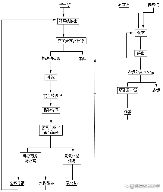
C 联合法

串联法生产氧化铝工艺流程

并联法生产氧化铝工艺流程

混联法生产氧化铝工艺流程

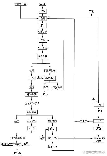
D铝电解

铝电解生产工艺流程简图

氧化铝生产过程所产生的废弃物

废气和粉尘

氧化铝厂主要废气污染源

氧化铝厂主要废气污染源及其排气量

氧化铝厂粉尘污染源及其排放量

废水

氧化铝厂废水

不同生产方法的氧化铝厂废水成分

赤泥

赤泥

赤泥化学成分(%)

TAGS标签:   冶金   环保   及其   资源   综合利用   铝冶金环保及其资源综

相关文章

Copyright © 2024 有趣生活 All Rights Reserve吉ICP备19000289号-5 TXT地图HTML地图XML地图