有趣生活

当前位置:首页>生活>吊装作业安全管理

吊装作业安全管理

发布时间:2025-10-28阅读(1)

(一)吊装作业的分级分类管理吊装作业按吊装重物的重量分为三级:吊装重物的重量大于80t时,为一级吊装作业;吊装重物的重量大于等于40t且小于等于80t时,为二级吊装作业;吊装重物的重量小于40t时,为三级吊装作业。

吊装作业按级别分为三类:大型吊装作业、吊装作业、一般吊装作业。

吊装作业的从业资格

(二)吊装作业的从业资格管理

造成吊装作业伤害事故的形式主要有吊物坠落、挤压碰撞、触电、高处坠落和机体倾翻五类。因此,加强对吊装作业的资质管理是十分重要的工作。要建立健全吊装作业安全管理岗位责任制,起重机械安全技术档案管理制度,起重机械司机、指挥作业人员、起重司索人员(捆绑吊持人)安全操作规程,起重机械安装、维修人员安全操作规程,起重机械维修保养制度等,要分工明确,落实责任,奖罚分明。要加强培训教育,对吊装作业人员进行安全技术培训考核,按照国家有关技术标准,对起重机械司机、指挥作业人员、起重司索人员进行安全技术培训考核,提高他们的安全技术素质,做到持证上岗作业。

吊装作业实行安全许可证管理,“吊装作业安全许可证”示样见图。吊装作业安全许可证一般由设备管理部门负责管理。单位负责人从设备管理部门领取吊装作业安全许可证后,要认真填写各项内容,交施工单位负责人批准。对于特定的吊装作业,必须编制吊装方案,并将填好的“吊装作业安全许可证”与吊装方案一并报设备管理部门负责人批准。吊装作业安全许可证批准后,项目负责人应将吊装作业安全许可证交作业人员。作业人员应检查吊装作业安全许可证,确认无误后方可作业。

吊装作业安全许可证

(三)吊装作业的危险辨识管理

在吊装作业过程中,特别是在大型设备吊装安装过程中,使用多台大型吊装机具及辅助工器具,多工种交叉作业,难度大,危险性大,任何一个环节的不可靠都可能导致事故发生。所以,需要对吊装作业过程进行危险辨识,制订可靠的安全措施并有效实施,确保吊装工作的安全。对吊装作业的危险辨识,可采用预先危险性分析法对吊装作业进行危险分析。预先危险性分析(PHA,Preliminary Hazard Analysis),又称初步危险分析,主要用于对危险装置和物质的主要工艺区域等进行分析。其主要内容如下。

吊装作业的危险辨识

1.预先危险性分析步骤

(1)通过经验判断、技术诊断或其他方法调查确定危险源(即危险因素存在于哪个子系统中),对所需分析系统的生产目的、物料、装置及设备、工艺过程、操作条件以及周围环境等进行充分详细的调查了解。

(2)根据过去的经验教训及同类行业生产中发生的事故(或灾害)情况,对系统的影响、损坏程度,类比判断所要分析的系统中可能出现的情况,查找能够造成系统故障、物质损失和人员伤害的危险性,分析事故(或灾害)的可能类型。

(3)对确定的危险源分类,制成预先危险性分析表。

(4)识别转化条件,即研究危险因素转变为危险状态的触发条件和危险状态转变为事故(或灾害)的必要条件,并进一步寻求对策措施,检验对策措施的有效性。

(5)进行危险性分级,排列出重点和轻、重、缓、急次序,以便处理。

(6)制订事故(或灾害)的预防对策措施。

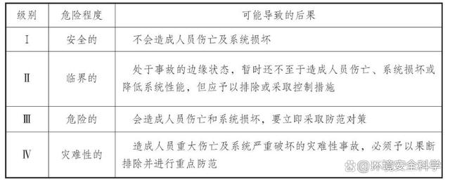
2.预先危险性等级划分

在分析系统危险性时,为了衡量危险性的大小及其对系统破坏性的影响程度,可以将各类危险性划分为4个等级,见图。

危险性等级划分表

3.根据风险辨识结果制订安全措施

从上面风险评价结果看,保证吊装作业安全的根本在于作业人员、作业管理措施和技术装备的可靠。下面从三个方面提出安全措施,以降低吊装作业的风险。

吊装人员的安全

(1)作业人员的安全措施。

①吊车司机和起重作业人员必须持有特种作业证,熟识吊车性能,严守操作规程。

②登高作业人员必须体检合格,身体健康良好,具有丰富的高处作业经验及较高的安全意识和技能。

③管理人员和技术人员具有起重吊装作业的相关知识和本专业的特长。

④在吊装前,对涉及吊装的所有人员进行一次吊装作业培训和专题安全教育,技术总负责人进行吊装作业的详细讲解,安全工程师进行危险因素和削减措施的详细讲解,对所有吊装人员进行技术交底。

(www.wS46.com)

吊装作业

(2)作业管理的安全措施。

①吊装作业前分专业进行准备,吊装作业时统一指挥和管理,保证机构运行流程畅通。②对所使用的设施及工器具材料按照吊装作业规范进行科学计算,制订可靠的施工组织方案和吊装方案,保证吊装作业的安全进行。③收集天气预报信息,选择适宜起吊的气象条件。

④吊装作业前,分专业对所有器具及机械使用前进行性能检验检测确认,并办理好登高作业证等作业许可证。⑤操作人员正确佩戴和使用劳动保护用品,尤其是高空作业人员必须戴安全帽、系挂安全带、使用工具袋,杜绝高空抛物,由作业监护人对其进行检查确认。⑥吊装作业时,设立吊装警示区,用警戒线进行围挡,悬挂警示牌,并配备作业监护人员看守,严禁无关人员入内。

⑦吊装作业时,由总指挥发出起吊信号。⑧吊装作业时,必须先试吊,经确认安全后起吊。⑨吊装过程的指挥信号准确、清晰、及时、统一。

(3)技术装备的安全措施。吊车性能、吊装索具和器具的状况由专人负责检查确认,符合安全技术规范,方可进行吊装作业。

(四)吊装作业的安全交底

对于重大吊装作业,应按有关规定办理“安全施工作业许可证”,并经有关领导及相关部门批准后组织实施并对作业人员进行安全交底,吊装作业负责人、安全部门相关人员应参加措施交底工作。吊装作业班组按交底落实安全防护设施,熟悉吊装措施,特别是起重工应明确吊装物体的重量、形状、吊点的确定、钢丝绳等吊装索具选用、绑扎技术等;起重司机应明确吊装机械目前的性能、工况。

吊装作业的安全交底

交底主要内容如下。(1)吊装作业内容、吊装作业步骤、使用的机器具及安全技术要求。(2)吊装作业现场条件和环境特点。(3)吊装作业人员资质、素质、身体状况。(4)作业安全防护技术。(5)必须佩戴的防护用品及其正确使用方法。(6)紧急情况应急措施。

欢迎分享转载→http://www.youqulife.com/read-751008.html

相关文章

    Copyright © 2024 有趣生活 All Rights Reserve吉ICP备19000289号-5 TXT地图HTML地图XML地图