有趣生活

当前位置:首页>生活> 重大危险源怎么分类

重大危险源怎么分类

发布时间:2025-10-28阅读( 25)

(一)危险源分类

根据危险源在事故发生、发展中的作用,可将危险源分为两类:第一类危险源,第二类危险源。

危险源

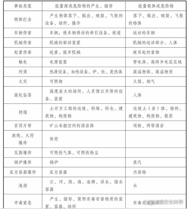
1.第一类危险源

(1)常见的第一类危险源。下图列举了工业生产过程中常见的第一类危险源。

伤害事故类型与第一类危险源

(2)产生、供给能量的装置、设备。(3)使人体或物体具有较高势能的装置、设备、场所。(4)能量载体,拥有能量的人或物。(5)一旦失控可能产生巨大能量的装置、设备、场所。(www.ws46.com)

(6)一旦失控可能发生能量蓄积或突然释放的装置、设备、场所。(7)危险物质。(8)生产、加工、储存危险物质的装置、设备、场所。(9)人体一旦与之接触将导致人体能量意外释放的物体。

重大危险源

2.第二类危险源

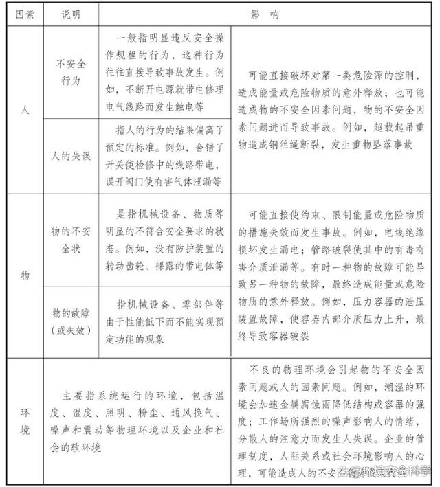
导致能量或危险物质约束或限制措施破坏或失效的各种因素即称为第二类危险源。它包括人、物、环境三个方面的问题(下图)。

第二类危险源的因素

第二类危险源通常都是一些围绕第一类危险源随机发生的现象,它们出现的情况决定事故发生的可能性。第二类危险源出现得越频繁,发生事故的可能性越大。

3.两类危险源的关系

一起事故的发生是两类危险源共同作用的结果。第一类危险源的存在是事故发生的前提,第二类危险源的出现是第一类危险源导致事故的必要条件。

第二类危险源的控制应该在第一类危险源控制的基础上进行,与第一类危险源的控制相比,第二类危险源是一些围绕第一类危险源随机发生的现象,对它们的控制更困难。

TAGS标签:   重大   危险   怎么   分类   重大危险源怎么分类

Copyright © 2024 有趣生活 All Rights Reserve吉ICP备19000289号-5 TXT地图HTML地图XML地图