有趣生活

当前位置:首页>生活>你知道重大危险源是如何分类的吗

你知道重大危险源是如何分类的吗

发布时间:2025-10-28阅读(1)

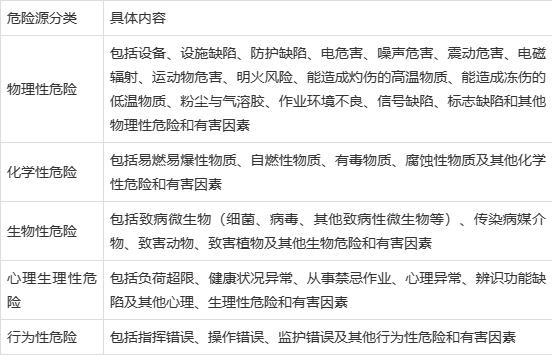
所谓“重大危险源”,是指长期地或者临时地生产、搬运、使用或者储存危险物品,且危险物品的数量等于或者超过临界量的单元(包括场所或设施)。根据《生产过程危险和有害因素分类与代码》的规定,生产过程中的风险主要分为以下五类(表1)。

重大危险源的检查

表1 危险源的分类和具体内容
(www.ws46.com)

欢迎分享转载→http://www.youqulife.com/read-751288.html

相关文章

    Copyright © 2024 有趣生活 All Rights Reserve吉ICP备19000289号-5 TXT地图HTML地图XML地图