有趣生活

当前位置:首页>生活>重大危险源的管理控制

重大危险源的管理控制

发布时间:2025-10-28阅读(1)

在安全管理六要素中,人的不安全行为、物的不安全状态、环境的不良因素、安全信息的缺陷和安全管理的缺陷这五个要素属第二类危险源,它们是导致约束、限制能量措施失效或被破坏的各种不安全因素。规避诸多不安全因素的唯一办法就是,建立良好的安全文化,实行全方位的安全管理。

在对重大危险源进行辨识和评价后,应对每一个重大危险源制定出一套严格的安全管理制度,通过技术措施、组织措施对重大危险源进行严格控制和管理。

重大危险源

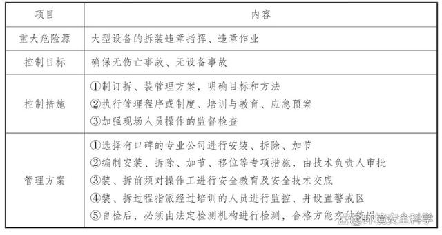
(1)制订重大危险源控制目标和管理方案。针对所确定的重大危险源,企业必须制订重大危险源控制目标和管理方案,做到危险源管理有理有据、有规可循、有法可依。对每一项重大危险源都要有控制措施,包括控制目标、控制措施、管理方案等,最后应落实实施部门、检查部门,以及完成时间。比如某企业对大型设备的拆装作业的管理细则见图1。
www.ws46.com

图1 某企业对大型设备的拆装管理细则

(2)完善重大危险源应急救援预案。为每项重大危险源制订相应的现场应急救援预案,落实应急救援预案的各项措施,配备必要的救援器材、装备,并且定期检验和评估应急救援预案和程序的有效程度,即定期进行演练,至少每年进行一次事故应急救援演练。

重大危险源应急救援预案

重大危险源应急救援预案应当包括以下内容。①企业危险源基本情况及周边环境概况。②应急机构和人员的相关职责。③危险源辨识与评价的方法与工具。④应急设备设施的使用方式。⑤应急能力与资源评价。⑥应急响应、报警、通信联络方式。⑦事故应急程序与行动方案。⑧事故后的恢复程序。⑨应急预案的培训与演练。

还需要注意的是,必须按照分级报告的原则,将重大危险源应急救援预案,报送当地人民政府和安监局备案。

(3)加强现场对危险源的监督检查。重大危险源的风险控制关键在于落实,在施工过程中,应确保按制订的措施、控制目标和管理方案,严格控制重大危险源,有效地遏制各类事故发生,建立良好的安全生产环境。可以从以下方面来加强对危险源的监督和检查。

危险源的监督检查

首先,公布重大危险源的名单,名单包括数量和分布情况,以及整改措施等。对重大危险源的治理情况也应及时跟进并公布结果。

其次,制定并严格执行施工现场重大危险源的检验检测制度,落实现场安全承诺和安全管理绩效考评制度。

再次,确保安全投入,及时淘汰落后的技术和工艺,持续改善施工安全技术与安全管理水平,降低施工安全风险,形成施工安全长效机制。

另外,还要注意适度提高工程施工安全设防标准,在现场对重大危险源设置明显的安全警示标志,并加强对重大危险源的监控和有关设备、设施的安全管理。

同时,加强对作业人员的施工安全培训教育,尤其是重大危险源的风险控制教育,把事故预防放在第一位,将重大危险源可能引发的事故及其危害后果、应急措施等信息告知周边单位和人员,以做到重大危险源管理“全体动员,人人参与”。

欢迎分享转载→http://www.youqulife.com/read-751313.html

相关文章

    Copyright © 2024 有趣生活 All Rights Reserve吉ICP备19000289号-5 TXT地图HTML地图XML地图