有趣生活

当前位置:首页>职场>1000元可以理财吗?介绍8种适合小额理财的产品

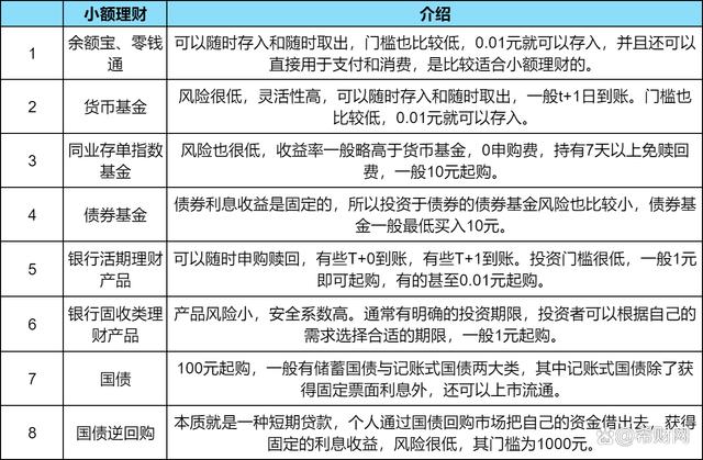
1000元可以理财吗?介绍8种适合小额理财的产品

发布时间:2025-09-23阅读(3)

1000元可以进行小额理财。

小额理财的门槛是很低的,几百块就可以了,下面给大家介绍8种稳健的小额理财方式:

1、余额宝和零钱通:灵活性是比较好的,可以随时存入和随时取出,门槛也比较低,0.01元就可以存入,并且还可以直接用于支付和消费,是比较适合小额理财的。

2、货币基金

风险很低,灵活性高,可以随时存入和随时取出,一般t 1日到账。门槛也比较低,0.01元就可以存入。

3、同业存单指数基金

80%以上的基金资产投资于AAA级同业存单,因为同业存单有固定的利息收入,所以同业存单基金的风险也很低,收益率一般略高于货币基金,在3%左右。0申购费,持有7天以上免赎回费,一般10元起购。

4、债券基金

指80%以上的基金资产投资于国债、金融债、企业债等债券的基金,其基金收益主要由投资的债券决定。债券的收益主要来自债券的利息收入和债券买卖的价差收入,而债券利息收益是固定的,所以投资于债券的债券基金风险也比较小。债券基金一般最低买入10元。

5、银行活期理财产品

可以随时申购赎回,有些T 0到账,有些T 1到账。投资门槛很低,一般1元即可起购,有的甚至0.01元起购。

例如建设银行的恒赢按日开放式产品、惠众日申季赎开放式产品,招商银行的朝朝宝等,门槛也是很低的,1元就可以起购,可以随时赎回,风险也比较低。

6、银行固收类理财产品
(www.ws46.cOm)

通常有明确的投资期限,投资者可以根据自己的需求选择合适的期限。收益比较稳定,风险小,一般1元起购。

固收类理财产品,即固定收益产品,主要投资于存款、央行票据,债券等,债权类资产的比例不低于80%。因此这类产品通常收益比较稳定,虽然收益不高,但是产品风险小,安全系数高。

7、国债

国债是以国家信用为基础发行的一款债券,基本上零风险,收益比较稳定,其门槛也较低,最低只要100元起步,不过太受欢迎,一般需要抢购。

国债一般有储蓄国债与记账式国债两大类,其中记账式国债除了获得固定票面利息外,还可以上市流通,在二级市场买卖赚取差价。

8、国债逆回购

国债的衍生品,国债逆回购的本质就是一种短期贷款,个人通过国债回购市场把自己的资金借出去,获得固定的利息收益,风险很低,其门槛为1000元。平常收益率在2%左右,月末、节假日、年末等特殊时间点收益率会飙升,尤其是一天期产品。

以上就是关于“1000元可以理财吗?介绍8种适合小额理财的产品”的知识。如果想了解更多理财知识的内容,可以点击下面的课程学习哦。

TAGS标签:  1000元  可以  理财  介绍  8种  1000元可以理财吗

相关文章

    Copyright © 2024 有趣生活 All Rights Reserve吉ICP备19000289号-5 TXT地图HTML地图XML地图